По сравнению с аналогичными разработками конкурентов система автоматизации онлайнового процессингового центра имеет ряд неоспоримых преимуществ, делающих ее уникальным программным решением, наилучшим образом отвечающим запросам современного, динамично развивающегося банка:
Система автоматизации онлайнового процессингового центра предназначена для автоматизации процессов обмена и обработки авторизационных сообщений, связанных с обслуживанием пластиковых карт, в режиме реального времени. Система может осуществлять поддержание авторизационного процесса для одного или нескольких участников платежных систем, выступающих в роли эквайеров, эмитентов, а также межбанковских расчетно-авторизационных центров.
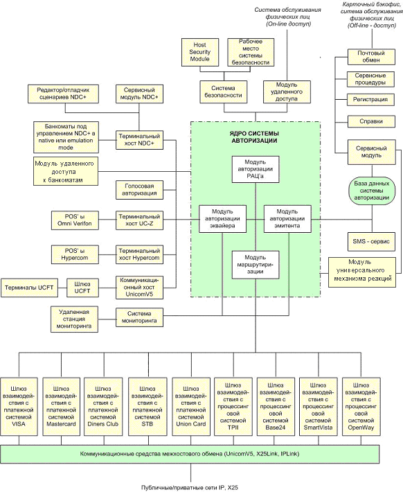
Основные компоненты системы отображены на рисунке 1.
Рис. 1. Основные компоненты 3CF

Рис. 2. Функциональные составляющие системы.

Он-лайновый процессинговый центр обладает значительным набором различных функционалов важнейшие из них изображены схематично на рисунке 2:
Ядро системы авторизации
Подсистема управления банкоматами
Подсистема управления электронными терминалами
Подсистема мониторинга электронных терминалов
Модуль голосовой авторизации
Модуль SMS-сервиса
Система безопасности:
Сервисно-справочный модуль
Модуль пакетной авторизации операций
Внешние интерфейсы системы
Модуль удаленного доступа к системе обслуживания физических лиц (см. ПБС).
Ядро системы авторизации является важнейшим функционалом, обеспечивающим базовую логику обработки транзакций в ходе авторизационного процесса для эквайера, эмитента и расчетно-авторизационного центра. В состав этой базовой логики в зависимости от конфигурации системы может входить:
Ядро системы авторизации имеет стандартизованные внешние интерфейсы:
a) Интерфейс с подсистемами управления терминалами и голосовой авторизации
b) Интерфейс с сетями платежных систем
c) Интерфейс, обеспечивающий взаимодействие с системой безопасности
d) SOAP-взаимодействие с системой.
Интерфейс с подсистемами управления терминалами и подсистемой голосовой авторизации построен на основе стандарта ISO-8583 и позволяет подключать к ядру различные подсистемы управления терминалами без изменения базовых функций ядра системы авторизации.
Интерфейс с сетями платежных систем и внешними системами авторизации реализован в соответствии со стандартом ISO-8583. Сообщения, передаваемые в рамках этого интерфейса, содержат полный набор параметров, необходимых для реализации взаимодействия с внешними системами с использованием протоколов платежных систем: VISA BaseI/SMS, EPS-Net v.5 и других протоколов сторонних процессинговых систем: OpenWay, Base24, SmartVista и др.
Интерфейс, обеспечивающий взаимодействие с системой безопасности, позволяет реализовывать обращения к базовым функциям обеспечения безопасности (трансляция PIN-блока, верификация PIN-блока, верификация MAC’а, формирование MAC’а, шифрование/дешифрование сообщений, генерация и распределение криптографических ключей). Интерфейс поддерживает основные криптографические алгоритмы и соответствует требованиям международных платежных систем по безопасности.
SOAP-взаимодействие с системой 3CF, реализовано на основе XML протокола, расширяет возможности ядра системы авторизации, по обработке авторизационных сообщений, SMS информированию, изменению лимитов карты и др.
Рис. 3. Ядро системы авторизации 3CF

В состав ядра входят следующие компоненты:
Обработчик транзакций эквайера является компонентой ядра системы авторизации, предназначенной для использования в авторизационном процессинговом центре, реализующем функции эквайера. Обработчик транзакций эквайера обеспечивает выполнение следующих функций:
Обработчик транзакций эмитента является компонентой ядра подсистемы авторизации, предназначенной для использования в авторизационном процессинговом центре эмитента. Обработчик транзакций эмитента непосредственно обеспечивает процесс авторизации карточных транзакций и выполнение следующих функций:
Обработчик транзакций расчетно-авторизационного центра является компонентой ядра системы авторизации, предназначенной для использования в авторизационном процессинговом центре, реализующем функции межбанковского маршрутизатора сообщений. Обработчик обеспечивает выполнение следующих функций:
Внутренний маршрутизатор – обязательная компонента ядра, обеспечивающая маршрутизацию сообщений между компонентами ядра. В функции внутреннего маршрутизатора входит:
Внешний маршрутизатор (Interchange Switch) – обязательная компонента ядра, обеспечивающая маршрутизация сообщений с внутренним маршрутизатором, а также по каналам взаимодействия (посредством шлюзов) с внешними системами. В функции внешнего маршрутизатора входит:
Эмитентский и эквайерский пакеты. В системе 3CF реализовано понятие «продукт», однако в базовой настройке указанный объект обладает ограниченными возможностями по настройке. Существенно расширить их позволяют новые программные функционалы системы - «эмитентский» и «эквайерский» пакеты, позволяющие установить дополнительные ограничения и комиссии на совершаемые по банковским картам операции.
В частности, в рамках «эмитентского пакета» возможно:
Аналогичные ограничения на лимиты активности и параметры совершаемых операций можно установить и в рамках «эквайерского» пакета. Также в рамках «эквайерского» пакета поддерживается контроль лимитов активности по коду фирмы или по коду терминального устройства.
Подсистема управления банкоматами обеспечивает управление банкоматами в соответствии с протоколом NDC, D912. Подсистема имеет стандартизованный интерфейс с ядром системы авторизации (интерфейс с обработчиком транзакций эквайера в составе ядра), осуществляющим обработку авторизационных запросов, подсистемой мониторинга терминалов, обеспечивающей отображение состояния (финансового и технического) банкомата (открытие, закрытие и загрузка конфигурации) и отдельных его устройств и, кроме того, осуществляющей управление банкоматами, а также модулем удаленного доступа, обеспечивающим выполнение на банкоматах коммунальных платежей и банковских функций. Редактор/отладчик сценария позволяет создавать и модифицировать сценарий NDC, и отлаживать его без использования каких-либо дополнительных средств и компонент системы авторизации.
Подсистема управления банкоматами обеспечивает работу: с банкоматами NCR, Siemens Winсor, Diebold, Hyosung информационными киосками Siemens Winсor, ТерионМ и другими – по всем типам каналов связи. Реализует все виды расходных и вкладных операций по картам, допустимых для электронных устройств (АТМ), включая платежи без карт и переводы с карты на карту.
Подсистема управления терминалами включает в себя несколько коммуникационных серверов, обеспечивающих взаимодействие с терминальными устройствами по поддерживаемым каналам связи (коммутируемые телефонные линии, выделенные телефонные линии, каналы X.25, IP-каналы) и конвертеры терминальных протоколов, осуществляющие преобразование протоколов обмена с терминалами во входной протокол, соответствующий стандартизированному интерфейсу ядра системы авторизации (интерфейс с обработчиком транзакций эквайера в составе ядра). В подсистеме реализована поддержка протоколов: Hypercom (ISO-8583), собственного терминального протокола обмена UC-Z, который является модификацией протокола VISA MDC, а также собственного терминального протокола UCFT, позволяющего легко подключать к процессинговому центру терминальное оборудование, рабочие станции независимых производителей и выполнять при этом довольно большой спектр операций по банковским картам.
Подсистема управления терминалами обеспечивает обработку следующих типов транзакций:
Подсистема управления терминалами имеет интерфейс с подсистемой мониторинга терминалов, которая отображает текущее техническое и финансовое состояния терминалов и осуществляет управление терминалами, а также с модулем удаленного доступа, обеспечивающим выполнение на терминалах коммунальных платежей.
Подсистема мониторинга терминалов предназначена для оперативного контроля текущего технического и финансового состояния сети терминалов. Она позволяет отображать информацию о состоянии банкоматов, POS-терминалов и каналов связи, используемых для подключения терминального оборудования. Кроме того, система мониторинга предоставляет интерфейс управления банкоматами: открытие/закрытие банкомата, загрузка конфигурации, запрос финансового и технического статуса.
Кроме визуального отображения на экране состояния терминалов и их отдельных устройств существует возможность настройки подсистемы на обработку заданных критических событий (сбой каналов связи, переход терминалов в определенное состояние, возникновение ошибок в отдельных устройствах). Информация о фактах возникновения таких критических событий, а также информация о статусах устройств, поступающая от терминалов, может отображаться цветовым изображением на экранах мониторов, а также передаваться посредством почтовой подсистемы службам технической поддержки терминалов в обслуживаемых банках.
Подсистема мониторинга электронных терминалов включает в себя следующие компоненты:
1. Процессор запросов - модуль, обеспечивающий обмен информацией между системами управления терминалами, предоставляющими первичную информацию об их техническом и финансовом состоянии, и другими модулями мониторинга: базой данных и удаленными станциями мониторинга.
Процессор запросов выполняет следующие функции:
обновляет информацию в базе данных при получении соответствующих сообщений от терминальных хостов
осуществляет периодический просмотр содержимого базы данных на наличие управляющих команд для банкоматов и, в случае их наличия, посылает команды соответствующим терминальным хостам
взаимодействует с удаленными станциями мониторинга (принимает от удаленных станций команды управления терминалами, а также направляет им информацию о состоянии терминалов)
формирует почтовые файлы с информацией о состоянии терминалов (работоспособность различных устройств терминала, наличие купюр в кассетах банкомата, наличие бумажной ленты в чековом принтере и т.п.) и посылает их по электронной почте в службы технической поддержки банков-эквайеров.
2. Модуль мониторинга - интерфейсный модуль, предоставляющий оператору следующие возможности:
регистрация в базе данных объектов мониторинга
визуализация текущего состояния терминалов и каналов связи (по оперативной информации, хранящейся в базе данных)
управление терминалами
регистрация операционистов, распределение прав доступа
формирование отчетов о состоянии терминалов.
3. Удаленная станция мониторинга - интерфейсный модуль, предназначенный для организации удаленного рабочего места оператора за пределами процессингового центра. Удаленная станция мониторинга позволяет контролировать состояние терминалов и управлять ими, предоставляя ограниченные по сравнению с модулем мониторинга возможности.
Подсистема голосовой авторизации устанавливается на одной или нескольких станциях голосовой авторизации. Подсистема голосовой авторизации обеспечивает:
Модуль SMS-сервиса предназначается для информирования держателя карты о проведенных по его карте операциях (разрешенных и/или отказных) посредством направления ему SMS-сообщения с параметрами совершенных операций. По каким операциям держателю карты направляется SMS-сообщение и направляется ли оно вообще, конфигурируется для каждой карты в отдельности.
Система безопасности представляет собой программно-аппаратный комплекс, предназначенный для выполнения функций, связанных с генерацией криптографических ключей, защищенным хранением ключей, трансляцией ключей, генерацией параметров, используемых при персонализации карт (PIN, PVV, CVC/CVV), трансляцией PIN-блоков, верификацией PIN-блоков и других функций.
Cистема безопасности включает в себя следующие основные компоненты:
Сервер безопасности обеспечивает выполнение всех криптографических процедур в рамках перечисленных выше функций. Он может обеспечивать работу с одним или одновременно с несколькими аппаратными модулями безопасности.
Сервер безопасности имеет стандартизованный интерфейс с внутренними компонентами ядра системы авторизации и другими прикладными подсистемами.
Все ключи, используемые в криптографических процедурах, хранятся в базе данных ключей в зашифрованном виде. Шифрование производится с помощью мастер-ключей. Мастер-ключи, хранятся внутри аппаратного модуля безопасности.
Сервер безопасности обеспечивает работу со многими существующими сегодня аппаратными модулями безопасности.
Рабочее место (АРМ) системы безопасности обеспечивает диалоговый интерфейс пользователя (офицера безопасности) с системой безопасности для выполнения криптографических процедур – генерации ключей, обмена ключами.
Сервисный модуль системы авторизации предназначен для регистрации параметров, необходимых для работы системы авторизации, получения разнообразной справочной информации, инициирования технологических процедур, предусмотренных в рамках системы авторизации.
Состав функций сервисного модуля зависит от тех функций, которые должна выполнять система авторизации в процессинговом центре.
В процессинговом центре эквайера сервисный модуль обеспечивает:
В процессинговом центре эмитента сервисный модуль обеспечивает:
В процессинговом центре расчетно-авторизационного центра сервисный модуль обеспечивает:
Модуль пакетной авторизации операций предназначен для обеспечения авторизации операций оплаты товаров/услуг и операций коммунального платежа, осуществляемых торгово-сервисным предприятием или банком-эквайером без присутствия держателя и его карты. В подобных ситуациях торгово-сервисное предприятие (фирма) или банк осуществляют операцию на основе разового или постоянно действующего поручения клиента на списание средств с его карты.
Торгово-сервисное предприятие или банк-эквайер формирует специальный файл-журнал, который может включать несколько пакетов для отдельных получателей платежей (исходный журнал с записями по операциям), необходимый для проведения авторизации операций. Банк-эквайер, обслуживающий торгово-сервисное предприятие, с помощью модуля пакетной авторизации операций на основании подготовленного исходного файла-журнала производит авторизацию каждой операции, содержащейся в журнале. В момент авторизации происходит выяснение наличия средств на карте клиента и блокирование суммы на карточном счете клиента. Данные по успешно авторизованным операциям заносятся в журнал финансовых транзакций, который направляется на обработку в бэк-офис.
Операции, не прошедшие авторизацию, делятся на две группы (в зависимости от полученного кода отказа):
в случае отсутствия средств на карте банк-эквайер готовит возвратный реестр для передачи в торгово-сервисное предприятие для последующего разбирательства с клиентом
в случае если авторизацию невозможно было провести (например, не было связи с эмитентом, произошел системный сбой и т.д.), то информация о данных операциях через некоторое время будет отправлена на повторную обработку.
Для взаимодействия c центром авторизации в модуле пакетной авторизации операций предусмотрено три вида обмена:
Передача данных через разделяемую память - наиболее эффективный и защищенный канал обмена. Это максимально простой в использовании канал, имеющий ограничение на размещение модулей: они должны выполняться на одном компьютере.
Передача данных через файлы позволяет обмениваться данными между модулями на одном компьютере и в рамках сети через разделяемые диски. Такой тип обмена наименее защищен и имеет много ограничений (скорость доступа к диску, размер свободного места на диске и т.д.).
Передача данных по TCP/IP позволяет с высокой скоростью обмениваться данными модулям, находящимся как на одном компьютере, так и в рамках сети. Данный канал обмена обеспечивает достаточно высокую степень защиты данных.
Интерфейсы с сетями платежных систем обеспечивают преобразование между стандартизированным протоколом обмена ядра системы авторизации и протоколами, принятыми в сетях онлайнового обмена конкретных платежных систем. Интерфейс с каждой такой сетью платежной системы реализован в виде отдельного шлюза. В состав системы авторизации входят следующие шлюзы:
Шлюз EPSN-Gate обеспечивает подключение к сети платежной системы MasterCard и поддерживает требования протокола обмена как для хоста эквайера, так и для хоста эмитента.
Подключение может осуществляться с использованием коммуникационных протоколов X.25 или IP по одной или нескольким логическим сессиям. При этом работа в рамках каждой из сессий может включать обработку как отдельно трафиков эквайера или эмитента, так и обработку смешанного трафика.
Кроме авторизационных сообщений, используемых в ходе авторизационного процесса, шлюз позволяет осуществлять работу с электронным стоп-листом Europay при помощи сообщений 0304/0314. Поддерживается полный спектр данных сообщений:
Шлюз осуществляет контроль за наличием физического соединения с EM-модулем и, при разрыве коммуникационного соединения, осуществляет его автоматическую переустановку и возобновление всех логических сессий.
Шлюз VISA-Gate обеспечивает подключение к сети платежной системы VISA и поддерживает требования обмена с сетью как в части хоста э